Toggle navigation
Fotogaléria
Stredná priemyselná škola informačných technológií, Kysucké Nové Mesto
Úvodná stránka
/
Súťaže
/
Projekt tvorby robotického ramena
/
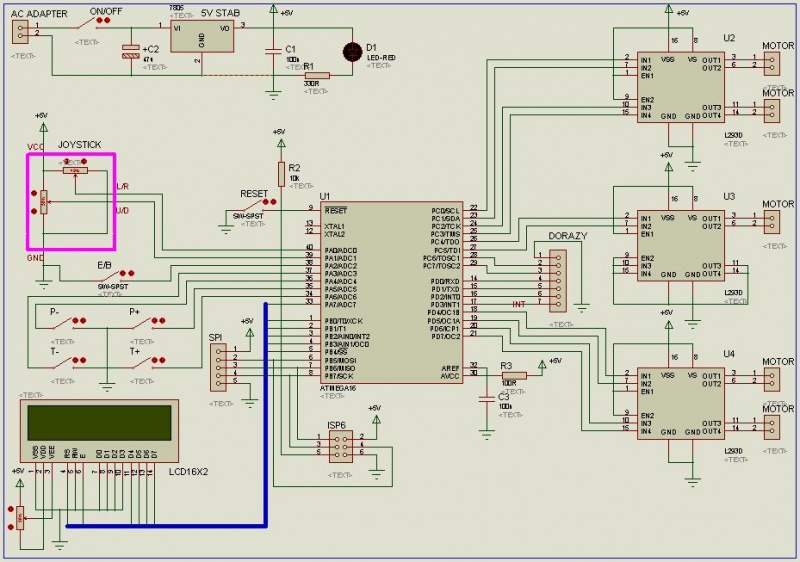
wSchema zapojenia Robot Arm
[8/26]
Veľkosti fotky
XXS - malé
(240 x 168)
XS – veľmi malé
(432 x 303)
Malý
(576 x 404)
Originál
(800 x 562)
Slideshow
Zobraziť metadata
Stiahnuť
Predchádzajúca
Náhľady
Nasledujúca
Information
Odoslané
Nedeľa 28 Jún 2015
Rozmery
800*562
Súbor
wSchema zapojenia Robot Arm.jpg
Veľkosť súboru
96 Kb
Albumy
Súťaže
/
Projekt tvorby robotického ramena
Návštev
5929
Average rating
Ohodnotiť túto fotografiu
Publikované pomocou aplikácie
Piwigo